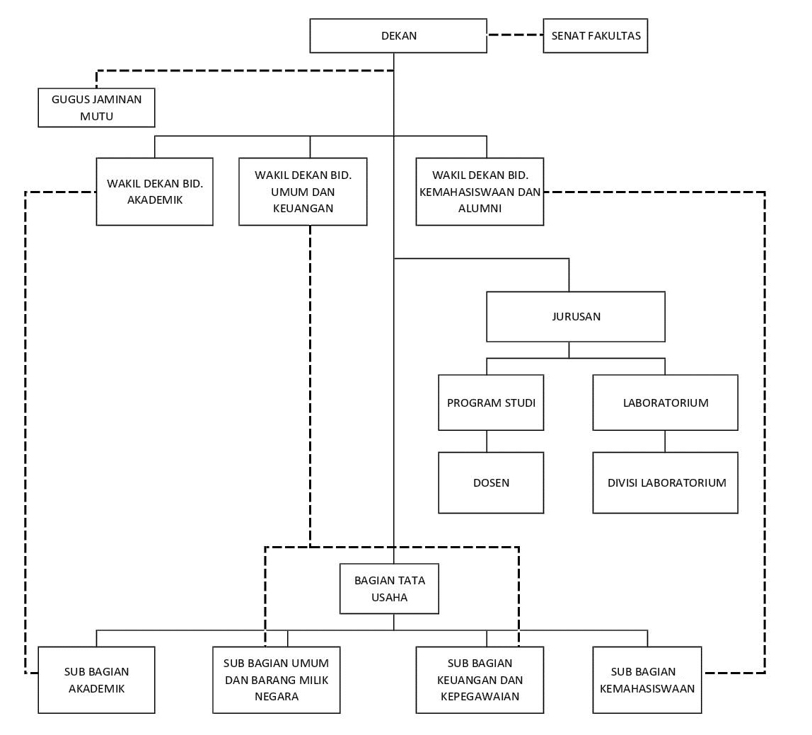
Dalam pelaksanaan tugas-tugas di Prodi, Ketua dan Sekretaris Jurusan dibantu dalam pengelolaan Laboratorium Jurusan oleh Kepala Laboratorium Jurusan dan Kepala Laboratorium Divisi.

Ketua Jurusan : Ronaldo Talapessy, S.Si., M.Sc., Ph.D.
Sekretaris Jurusan : Annamaintin K. Lebang, S.Si, M.Si.
Ketua Prodi Fisika : Dr. Diana J. Patty, S.Si., M.Sc
LABORATORIUM
|
1. |
Kepala Lab Jurusan |
: |
P. Nanlohy, S.Si, M.Si. |
|
2. |
Kepala Lab Fisika Dasar |
: | J. R. Kelibulin, S.Si., M.Sc. |
|
3. |
Kepala Lab Divisi Fisika Zat Padat & Optik |
: |
G. Loupatty, S.Si., M.Si. |
|
4. |
Kepala Lab Divisi Atom & Inti |
: |
S. M. Sapulete, S.Si., M.Sc. |
|
5. |
Kepala Lab Divisi Elektronika |
: |
Prof. H. I. Elim, S.Si., M.Si., Ph.D. |
|
6. |
Kepala Lab Divisi Pemodelan Fisika |
: |
A. Y. Elake, S.Si., M.Sc. |
|
7. |
Kepala Lab Divisi Geofisika |
: |
Prof. Dr. Ir. Matheus Souisa, M.Si. |
Ketua Kelompok Keahliaan Prodi Fisika
|
· Fisika Material · Fisika Bumi · Fisika Instrumentasi · Fisika Oseanografi |
: : : : |
Dr. Diana J. Patty, S.Si., M.Sc. Prof. Dr. Ir. Matheus Souisa, M.Si. Prof. Hendry I. Elim, S.Si., M.Si., Ph.D. Grace Loupatty, S.Si., M.Si |